伟德国际1946源于英国(China)集团有限公司
欢迎您访问西北政法大学调解研究院
学校主页
|
联系我们
|
加入收藏
|
设为伟德国际1946源于英国
导航切换
伟德国际1946源于英国
关于我们
简介
组织架构
规章制度
联系我们
工作动态
学术交流
通知公告
科研成果
法律法规
调解研究院
关于我们
工作动态
学术交流
科研成果
法律法规
通知公告
热点新闻
热点新闻
2024-09-12
中国商事调解年度观察(2024)
2024-01-06
“建设金融强国的法治保障”学术讲座举行
2024-01-26
国新办“金融服务经济社会高质量发展”新闻发布会现场实录
2023-07-08
教育部高校电子商务类专业教学指导委员会专家来校指导一流专业建设工作
伟德国际1946源于英国
调解研究院
通知公告
正文
点击显示栏目
关于我们
工作动态
学术交流
科研成果
法律法规
通知公告
热点新闻
通知公告
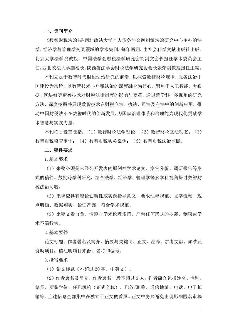
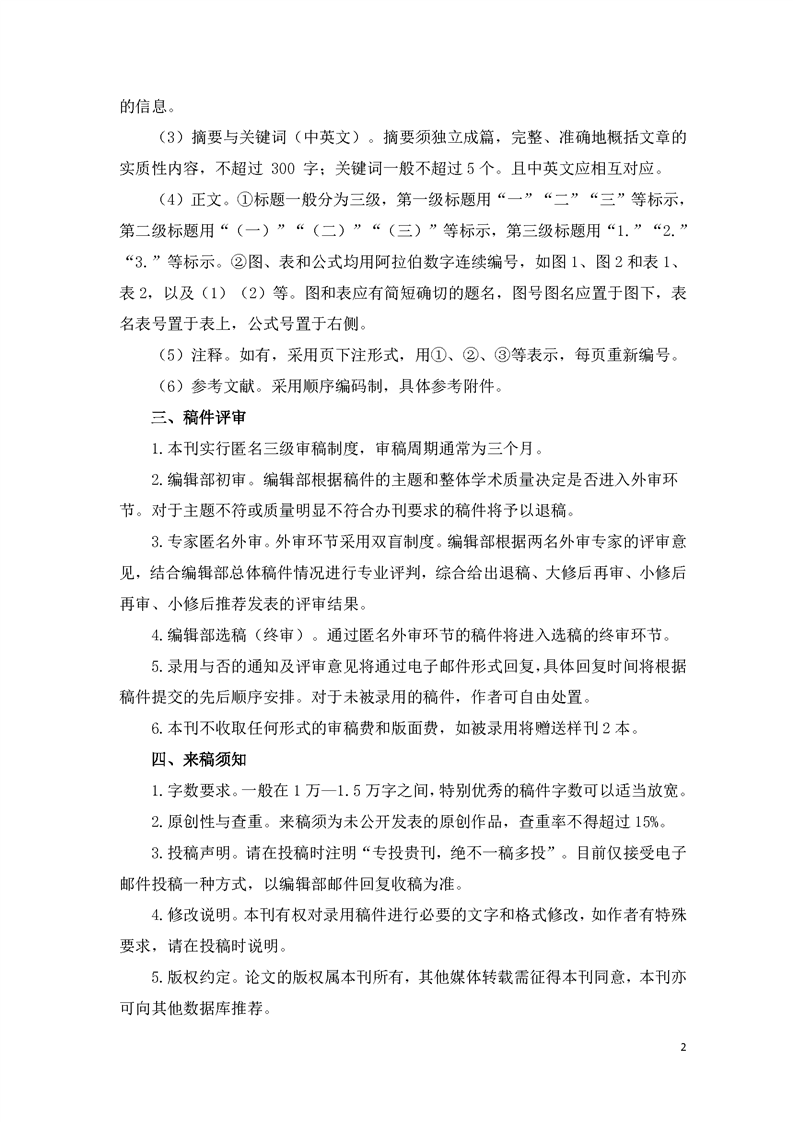
《数智财税法治》征稿启事
来源:西北政法大学
发布者:个人债务与金融纠纷法治研究中心
浏览量:
上一篇:只有一篇
下一篇:只有一篇